去年下半年我做了一个叫“家里教”的家教接单小程序。它活的时间不长,但整个过程让我把产品从想法推到上线,再眼睁睁看着它停掉,反而想清楚了很多只看文章学不会的东西。
我其实还是有些失落的,但归根结底是自己做得不够好,所以用这篇文章去记录:当时怎么想的、中间踩了什么坑、如果再来一次会怎么做。
一、这件事到底值不值得做
做这个小程序的起因很简单:身边不少同学想找家教兼职,但通过中介要被抽成,在群里发广告又没什么回应。家长那边也不好找人,要么担心信息不靠谱,要么嫌沟通成本高。
我花了大概一周时间,在几个大学生兼职群和家长群里发了一份问卷,最后收回了 200 多份有效回答。
关于问卷,为了量化分析 N=200 份样本,我们采用李克特五点量表 + 权重赋值法的评价体系,最后的数据结论如下:
教员端:超过 70% 的人最在意“能不能快速接到单”,对平台抽成的敏感度反而排第二。
家长端:排第一的顾虑是“不知道这个老师靠不靠谱”,其次是“约面试太麻烦”。
这两条信息后来成了我定义 MVP 功能的基础。
教员端接单诉求分布

家长端选择平台的关键因素

拿到数据之后,我用 Agent 辅助跑了一轮竞品分析,把市面上几个主流家教平台拆了一遍,提炼了它们在审核、匹配、抽佣三个维度的做法,然后输出了两份用户画像卡片。


做完这一步,产品定位就清楚了:做一个轻量的、以“快速匹配”为核心、优先解决信任和效率问题的工具,而不是大又全的平台。
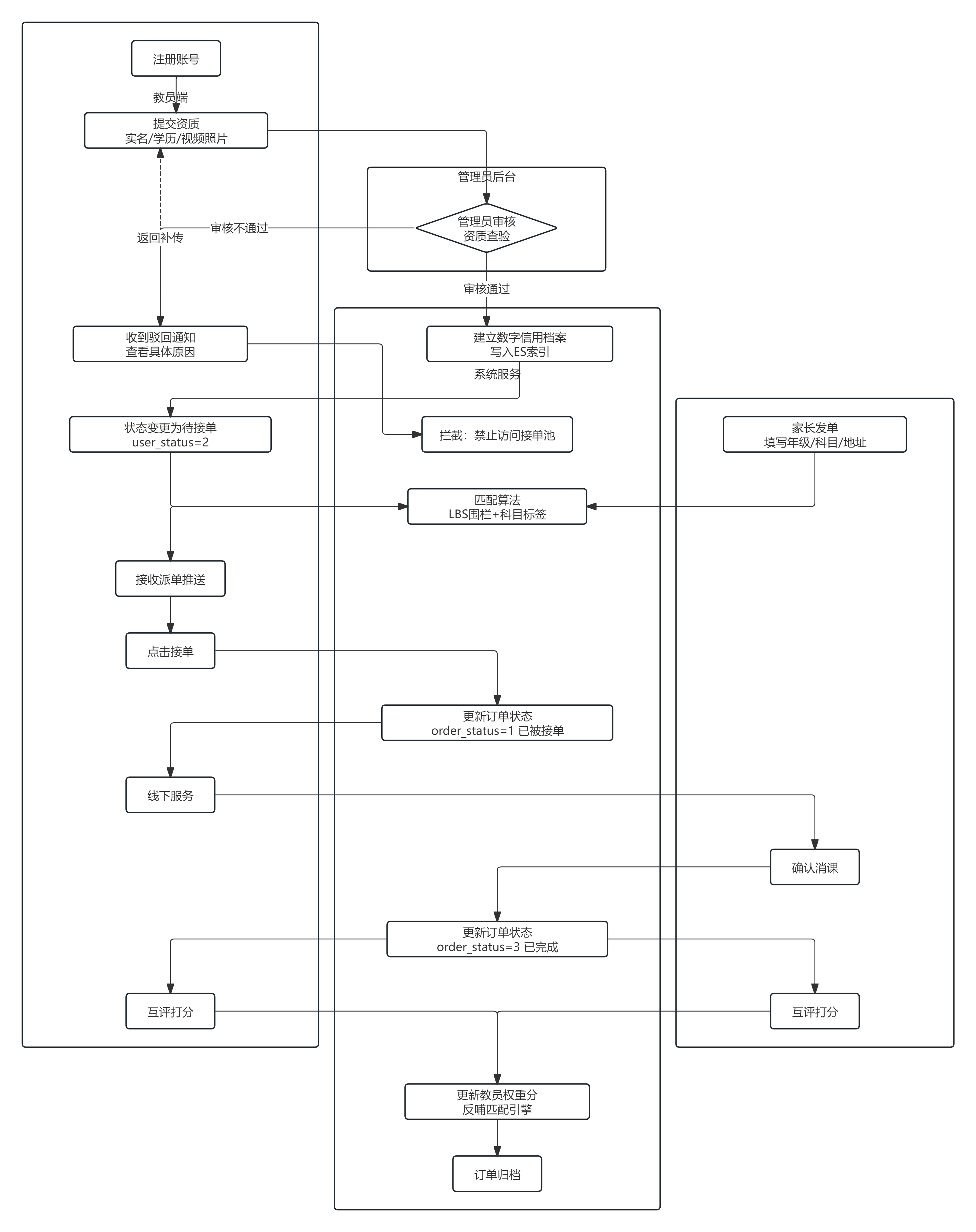
二、把想法变成一张能看懂的图
定好方向之后,我习惯先把业务跑通再写代码。所以在 ProcessOn 上画了完整的业务流程图和功能结构图。


图看起来挺复杂,但如果只看核心链路,其实就是三条线:
1. 教员注册 → 提交资质 → 管理员审核 → 进入接单池
2. 家长发单 → 系统推送给符合条件的教员 → 教员接单
3. 交易完成后双方互评 → 订单归档
整张图里我最花时间琢磨的是审核节点。家教场景下,信任是前置条件,所以审核不能做成事后补救的环节,必须卡在教员进入接单池之前。下面这张图里用红色标出的就是这条关键路径。
三、要砍掉什么,才是最难抉择的
当时只有我一个人在写前后端,时间精力都有限,如果按完整的想法做,至少需要两个月。但委托方在后面缩短了DDL交付期限,从两个月变成了一个月。
天塌了。所以我不得不做减法。我做的决策是:第一阶段只上线教员端和管理后台,家长端暂时用人工沟通替代。
为什么这么选?
教员是供给侧。没有足够的、可接单的教员,家长来了也留不住。
管理员后台是审核心脏,没有它整个业务跑不起来。
家长端的复杂交互可以先绕过,可以用传统的微信群和私聊替代,小程序作为查询平台运营。
这个决策帮我把开发周期从预计的两个月压缩到了三周左右。
四、原型图制作中的感想
很多人觉得画原型就是把页面搭出来、把跳转连上。我做完这版才明白,画原型最花时间的其实是异常流和兜底逻辑。
举个例子:教员申请入驻时,如果上传的证件不清晰怎么办?接单之后临时有事想取消怎么办?家长发布的需求一直没人接,系统要不要自动下架?
这些问题 UI 图上根本看不出来,但产品没想清楚的话,开发一上手就会出问题。
以下是一些原型图的展示:



五、上线之后发生了什么
小程序跑起来之后,前前后后有 120 多个教员注册,完成了50+单交易。数据不大,但足够验证几个假设:
教员端接单意愿很强,问题在于家长端的持续性需求没跟上。
审核机制确实挡住了几个信息不完整、冒充92的人,说明当时把审核做重是对的。
人工辅助家长发单的模式不可持续,我一个人的精力根本应付不了咨询量。
最后停掉的原因也简单:服务器运营成本太高,因为独立开发的缘故,运维、安全等功能都是我来勘误和负责,委托方只提供了一部分的测试反馈,后面学业压力上来之后没时间维护,加上家长端没做起来,接单量始终上不去,继续空转我觉得没有意义,就暂时下线了。
六、如果再来一次,我会怎么做
现在回头看,有三个判断是需要调整的:
第一,MVP 的范围可以再小一点。
当时觉得教员端和管理后台已经是“最小”了,但其实连统计看板、消息通知这些都可以再往后放。功能越少,上线越快,反馈来得越早。
第二,家长端不能完全靠人工。
虽然省了开发时间,但运营成本直接爆了。哪怕做一个最简单的需求发布表单,也比纯人工可持续得多。
第三,上线前就该想好怎么收场。
做这个项目的时候满脑子都是“先跑起来再说”,完全没考虑运维怎么办,也没想过如果跑不起来该怎么体面地关掉。现在觉得,一个有始有终的产品设计,应该包括从出生到下线的完整生命周期。
---
这个小程序现在已经停了,但这段经历留下来的东西比代码本身值钱得多。后面我参与 WERTA 灾情分析工具的时候,很多关于需求取舍和项目节奏的判断,都是从这个项目里长出来的。
感谢看完这篇有点长的复盘。如果你也在做自己的 side project,希望这些踩过的坑能帮你少走一点弯路。